
(来源:普华有策)
“十五五”脑机接口爆发在即,康复新场景引领万亿蓝海!
1.脑科学与脑机接口新场景应用行业概述
脑科学与脑机接口新场景应用行业是指基于脑电信号采集、解码与反馈控制技术,实现人脑与外部设备直接交互,并在医疗康复(如意念控制轮椅、机械臂)、消费电子、国防等新兴场景中落地的交叉技术产业。其核心技术包括非侵入式/侵入式脑机接口、神经信号处理算法、AI驱动的意图识别等。该定义契合《“十四五”生物经济发展规划》《关于加快场景培育和开放推动新场景大规模应用的实施意见》等政策中对“脑机融合”“神经调控技术”的官方表述,强调以残疾人康复为核心突破口,服务“健康中国”与“共同富裕”国家战略。我国脑机接口行业经历了从基础研究追赶到应用场景探索的历程。
脑科学与脑机接口新场景应用行业发展历程

2. 脑科学与脑机接口新场景应用行业产业链分析
行业上游包括高精度电极、专用脑电采集芯片、生物相容性材料等关键硬件和信号处理算法、AI解码模型等核心软件。该环节技术壁垒极高,目前由少数国际领先的科研机构、芯片设计公司及专业算法团队主导,是国内产业亟待突破的环节,其性能与成本直接决定中游产品的竞争力。
行业中游为产品开发与系统集成。企业整合上游资源,设计并制造面向特定场景的脑机接口设备及整体解决方案。在残疾人康复领域,主要产品形态包括非侵入式头戴设备(用于意念控制轮椅、人机交互)和介入式/侵入式系统(用于高精度机械臂控制)。中游厂商是技术成果产业化的关键,其核心竞争力在于工程化能力、系统稳定性、用户体验及医疗器械资质认证。
本报告聚焦的残疾人康复是当前最成熟、最迫切的下游市场,终端用户包括肢体残疾患者、脊髓损伤患者、渐冻症(ALS)患者等。应用场景从康复医院、辅具中心等专业机构,正逐步向社区和家庭延伸。市场需求的释放高度依赖于医保支付政策的覆盖、康复服务体系的完善以及公众对新技术接受度的提升。
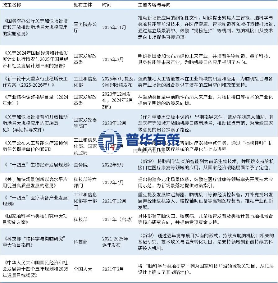
3. 脑科学与脑机接口新场景应用行业政策环境
“十四五”以来,国家将脑科学与类脑研究置于科技创新战略核心位置,并通过场景开放政策驱动技术应用落地。相关政策着重于统筹研发资源、明确应用场景、完善医疗器械监管与伦理规范,为脑机接口在残疾人康复等领域的创新发展提供了清晰的顶层设计与制度保障。预计“十五五”规划将延续并强化支持力度,强调场景开放、标准建设与伦理治理,为行业提供制度保障与市场预期。
行业主要政策

4. 脑科学与脑机接口新场景应用行业竞争格局分析及展望
当前,中国脑机接口行业正处于早期成长阶段,市场集中度较低,呈现“科研机构孵化+初创企业主导+跨界巨头布局”的立体化竞争生态。以清华大学、浙江大学、中科院深圳先进技术研究院为代表的高校及科研院所,在基础理论研究与核心技术原型开发方面保持领先地位,并通过持续的技术转化孵化了多家创新型科技企业。
从市场竞争格局来看,行业已形成差异化竞争态势:强脑科技(BrainCo)聚焦非侵入式脑机接口在教育和康复领域的应用,其部分产品已获得美国FDA认证;脑陆科技专注于睡眠监测与精神健康领域的脑电产品开发;品驰医疗则在植入式神经刺激器领域深耕多年,在帕金森病治疗方面建立起显著的先发优势。与此同时,华为、科大讯飞等科技巨头凭借其在人工智能算法和硬件生态方面的优势,正积极布局消费级脑机接口市场。
行业竞争的核心要素已从单纯的技术研发扩展到全产业链能力的比拼,当前竞争焦点主要集中在信号采集的稳定性、产品的用户适应性、临床验证数据的完整性以及医疗器械准入速度等关键环节。由于行业具有显著的跨学科属性,那些能够有效整合“产学研医”各方资源的企业更容易建立起竞争壁垒。
展望未来3-5年,随着“十五五”期间政策支持的持续加码和医保覆盖范围的不断扩大,具备规模化生产能力、成熟的康复场景落地经验以及完善医疗器械资质的企业有望在竞争中脱颖而出,引领行业进入规范化发展阶段。
5. 脑科学与脑机接口新场景应用行业发展主要驱动因素
(1)顶层政策强力驱动与场景开放红利
自“十四五”以来,国家和地方政府密集出台了一系列支持脑科学、人工智能及应用场景开发的政策文件。这些政策措施不仅提供了直接的研发资金支持,还通过创新机制如“场景清单”、“揭榜挂帅”等,积极开放了残疾人康复、智慧养老等公共应用场景。这为企业提供了一个真实的试验场和市场出口,极大地降低了早期市场拓展的难度和成本。例如,《“十四五”生物经济发展规划》和《新一代人工智能发展规划》均明确指出对脑机接口技术研发与场景开放的支持。2023-2025年期间,多部委联合推动的“新场景培育”政策鼓励在残疾人康复等领域开展试点示范,并探索医保支付路径,进一步促进了技术的实际应用和社会价值的实现。
(2)技术融合加速成熟
AI大模型的应用显著提高了脑电信号解码的准确率,边缘计算则有效降低了延迟,柔性电子材料改善了佩戴舒适性,非侵入式技术在可用性和安全性上取得了重要突破,使产品能够从实验室走向家庭环境。此外,随着资本关注度的提升,更多资源被投入到这一领域,促进了技术的不断进步和成熟。预计在“十五五”期间,脑机接口行业将从“技术验证”阶段迈向“规模商用”的新阶段,开启新的市场机遇和发展空间。
(3)刚性社会需求持续释放
我国有超8500万残疾人,其中肢体残疾者超2400万,对意念控制轮椅、机械臂等辅助设备存在迫切需求。同时,老龄化加剧推动中风、帕金森等神经退行性疾病康复市场扩容,为脑机接口提供广阔临床空间。
(4)资本持续涌入与创新生态逐步完善
近年来,风险投资、产业资本以及国家专项基金对脑机接口领域的投入显著增加,支撑了企业进行长周期、高投入的研发工作。以长三角、粤港澳大湾区、京津冀为代表的区域创新产业集群初具规模,汇聚了从科研、研发到临床应用的各类主体,促进了知识流动、技术协同与产业链上下游的合作。这种充满活力的产业创新生态系统加速了科技成果的转化效率,推动了行业的快速发展。据统计,2023-2025年间,该领域融资事件超过了20起,表明资本关注度正在提升,进一步催化了产业化进程。
北京普华有策信息咨询有限公司《“十五五”脑科学与脑机接口新场景应用行业市场调研及发展趋势预判专项报告》系统梳理了“十五五”期间脑科学与脑机接口在新场景应用中的行业全景,聚焦残疾人康复等核心方向。内容涵盖行业定义、技术路线、政策环境、市场规模预测、产业链结构、竞争格局及重点企业战略。特别分析了“十四五”以来国家与地方在脑科学领域的政策支持、医保支付探索、标准体系建设,并对非侵入式/侵入式技术路径、AI融合趋势、产业化瓶颈等进行深度研判。报告还预测了医疗康复、消费电子、国防军工三大细分市场增长潜力,评估投资机会与风险,为政府、企业及资本提供决策参考。
目录
第1章 脑科学与脑机接口新场景应用行业发展概述
1.1 脑科学与脑机接口新场景应用行业定义与范畴
1.1.1 行业基本概念与核心技术界定
1.1.2 新场景内涵解析:以残疾人康复为核心的应用拓展
1.1.3 行业特性及在国民经济中的地位与影响
1.2 脑科学与脑机接口新场景应用行业特点及模式
1.2.1 行业发展特征与经营模式分析
1.2.2 行业在国家科技创新体系中的战略定位
1.3 脑科学与脑机接口新场景应用行业全球发展概况
1.3.1 全球技术演进路径与里程碑事件
1.3.2 主要国家/地区政策支持与战略布局(美、欧、日、中等)
1.3.3 国际典型企业与科研机构创新动态
1.4 脑科学与脑机接口新场景应用行业中国发展现状
1.4.1 “十四五”期间发展成就、运行特点与关键突破
1.4.2 与全球先进水平的差距与追赶态势
1.4.3 行业发展阶段判断
第2章 脑科学与脑机接口新场景应用行业之残疾人康复场景深度聚焦
2.1 残疾人康复领域新场景的战略意义与需求刚性
2.1.1 响应“健康中国”与“共同富裕”战略
2.1.2 解决失能、半失能人群刚性需求的社会价值
2.1.3 试点示范项目进展与新场景的标杆效应
2.2 核心新场景一:意念控制轮椅新场景应用
2.2.1 技术路径、实现原理与用户画像
2.2.2 产品成熟度、可用性与临床案例研究
2.2.3 成本构成与支付模式探索(医保、商保、自费)
2.3 核心新场景二:意念控制机械臂新场景应用
2.3.1 技术路径与实现原理(用于上肢功能重建)
2.3.2 目标患者群体(脊髓损伤、中风等)规模与需求分析
2.3.3 康复训练与日常生活辅助的融合场景分析
第3章 脑科学与脑机接口新场景应用行业政策、规划与监管环境
3.1 国家层面产业政策与“十五五”规划解读
3.1.1 《关于加快场景培育和开放推动新场景大规模应用的实施意见》核心要点解读
3.1.2 “十四五”规划相关部署回顾与“十五五”规划的总体战略布局及目标
3.1.3 规划对行业经济发展的影响分析
3.2 地方政府支持政策与场景开放机制
3.2.1 重点省市脑科学专项政策
3.2.2 康复医疗场景开放试点城市与应用场景清单
3.2.3 政府采购与医保支付对脑机接口康复设备的支持趋势
3.3 标准规范与伦理监管框架
3.3.1 脑机接口设备医疗器械注册与认证路径
3.3.2 数据安全、隐私保护与神经伦理治理要求
3.3.3 国际标准对接与中国标准体系建设进展
第4章 脑科学与脑机接口新场景应用行业市场规模与细分领域预测
4.1 全球市场规模总体分析与预测
4.1.1 全球脑机接口市场“十四五”期间规模统计与复盘
4.1.2 全球市场“十五五”期间规模预测与复合年增长率(CAGR)分析
4.2 中国市场规模总体分析与预测
4.2.1 中国脑机接口市场“十四五”期间规模统计与增长驱动因素
4.2.2 中国市场“十五五”期间规模预测、CAGR及影响因素分析
4.3 细分应用领域一:医疗康复领域市场规模与预测
4.3.1 残疾人康复场景 “十四五”市场规模统计与“十五五”预测
4.3.2 其他神经精神疾病(如癫痫、抑郁、帕金森)诊疗场景规模与预测
4.3.3 医疗康复领域市场结构变化趋势
4.4 细分应用领域二:消费电子与智能家居领域市场规模与预测
4.4.1 智能头戴设备、脑控智能家居等“十四五”探索期规模
4.4.2 消费级应用“十五五”期间潜在市场规模与爆发条件预测
4.5 细分应用领域三:国防军工与特种领域市场规模与预测
4.5.1 “十四五”期间专项研发投入与试点应用规模
4.5.2 “十五五”期间装备列装与人员效能增强市场前景预测
第5章 脑科学与脑机接口新场景应用行业技术与专利创新分析
5.1 核心技术体系构成与发展态势
5.1.1 非侵入式 vs. 侵入式脑机接口技术路线对比
5.1.2 信号采集、解码算法与控制反馈关键技术突破
5.1.3 与AI大模型、数字孪生、边缘计算的融合创新
5.2 专利布局与知识产权态势
5.3 技术成熟度与产业化瓶颈
5.3.1 技术TRL(技术就绪等级)评估
5.3.2 信号稳定性、用户适应性与长期使用安全性挑战
5.3.3 产学研医协同创新机制建设需求
第6章 脑科学与脑机接口新场景应用行业产业链、供需与财务分析
6.1 脑科学与脑机接口新场景应用行业产业链全景图谱
6.1.1 上游:电极材料、芯片、传感器、算法软件供应商分析及“十四五”供给规模与价格分析
6.1.2 中游:设备研发与制造企业分析
6.1.3 下游:主要应用领域“十四五”发展概况及“十五五”趋势
6.2 市场供需形势与财务能力分析
6.2.1 近五年行业供给、需求及供需平衡分析
6.2.2 近五年行业财务能力分析
6.2.2.1盈利能力
6.2.2.2偿债能力
6.2.2.3营运能力
6.2.2.4发展能力
6.2.3 产品应用市场总体需求及“十五五”领域需求量预测
6.3 区域市场结构与规模分析
6.3.1 近五年中国脑科学与脑机接口新场景应用区域结构分析
6.3.2 近五年区域市场规模分析
6.3.2.1东北
6.3.2.2华北
6.3.2.3华中
6.3.2.4华南
6.3.2.5华东
6.2.2.6西部地区
6.3.3 “十五五”中国脑科学与脑机接口新场景应用区域市场前景预测
第7章 脑科学与脑机接口新场景应用行业竞争格局与重点企业分析
7.1 行业竞争结构与企业竞争格局
7.1.1 波特五力模型分析(现有竞争者、潜在进入者、替代品、供应商及购买者议价能力)
7.1.2 行业市场集中度(CR4、CR8)及企业集中度分析
7.1.3 不同规模、不同所有制企业竞争格局
7.2 行业竞争力与SWOT分析
7.2.1 行业整体竞争力评价及优势剖析
7.2.2 脑科学与脑机接口新场景应用行业SWOT分析
7.3 重点企业发展战略形势分析
7.3.1 企业一
7.3.1.1 企业概况及脑科学与脑机接口新场景应用产品介绍
7.3.1.2 企业核心竞争力分析
7.3.1.3 近五年主要经营数据指标与利润指标分析
7.3.1.4 “十五五”期间发展战略规划
7.3.2 企业二
7.3.2.1 企业概况及脑科学与脑机接口新场景应用产品介绍
7.3.2.2 企业核心竞争力分析
7.3.2.3 近五年主要经营数据指标与利润指标分析
7.3.2.4 “十五五”期间发展战略规划
7.3.3 企业三
7.3.3.1 企业概况及脑科学与脑机接口新场景应用产品介绍
7.3.3.2 企业核心竞争力分析
7.3.3.3 近五年主要经营数据指标与利润指标分析
7.3.3.4 “十五五”期间发展战略规划
7.3.4 企业四
7.3.4.1 企业概况及脑科学与脑机接口新场景应用产品介绍
7.3.4.2 企业核心竞争力分析
7.3.4.3 近五年主要经营数据指标与利润指标分析
7.3.4.4 “十五五”期间发展战略规划
7.3.5 企业五
7.3.5.1 企业概况及脑科学与脑机接口新场景应用产品介绍
7.3.5.2 企业核心竞争力分析
7.3.5.3 近五年主要经营数据指标与利润指标分析
7.3.5.4 “十五五”期间发展战略规划
7.3.6 其他
第8章 脑科学与脑机接口新场景应用行业投资策略、壁垒与风险提示
8.1 投资价值与策略建议
8.1.1 “十五五”投资机会分析
8.1.2 早期技术型企业与场景落地平台型企业的投资价值
8.1.3 产业链关键环节投资机会与资本介入时点建议
8.2 脑科学与脑机接口新场景应用行业主要进入壁垒分析
8.2.1 技术壁垒
8.2.2 资金壁垒
8.2.3 法规与政策壁垒
8.2.4 人才与市场壁垒
8.3 脑科学与脑机接口新场景应用行业潜在风险与应对
8.3.1 技术、商业化与竞争风险
8.3.2 法规、伦理与人才风险
8.3.3 原材料与市场接受度风险
海量资讯、精准解读,尽在新浪财经APP
广瑞网提示:文章来自网络,不代表本站观点。